上海市大学生田径锦标赛

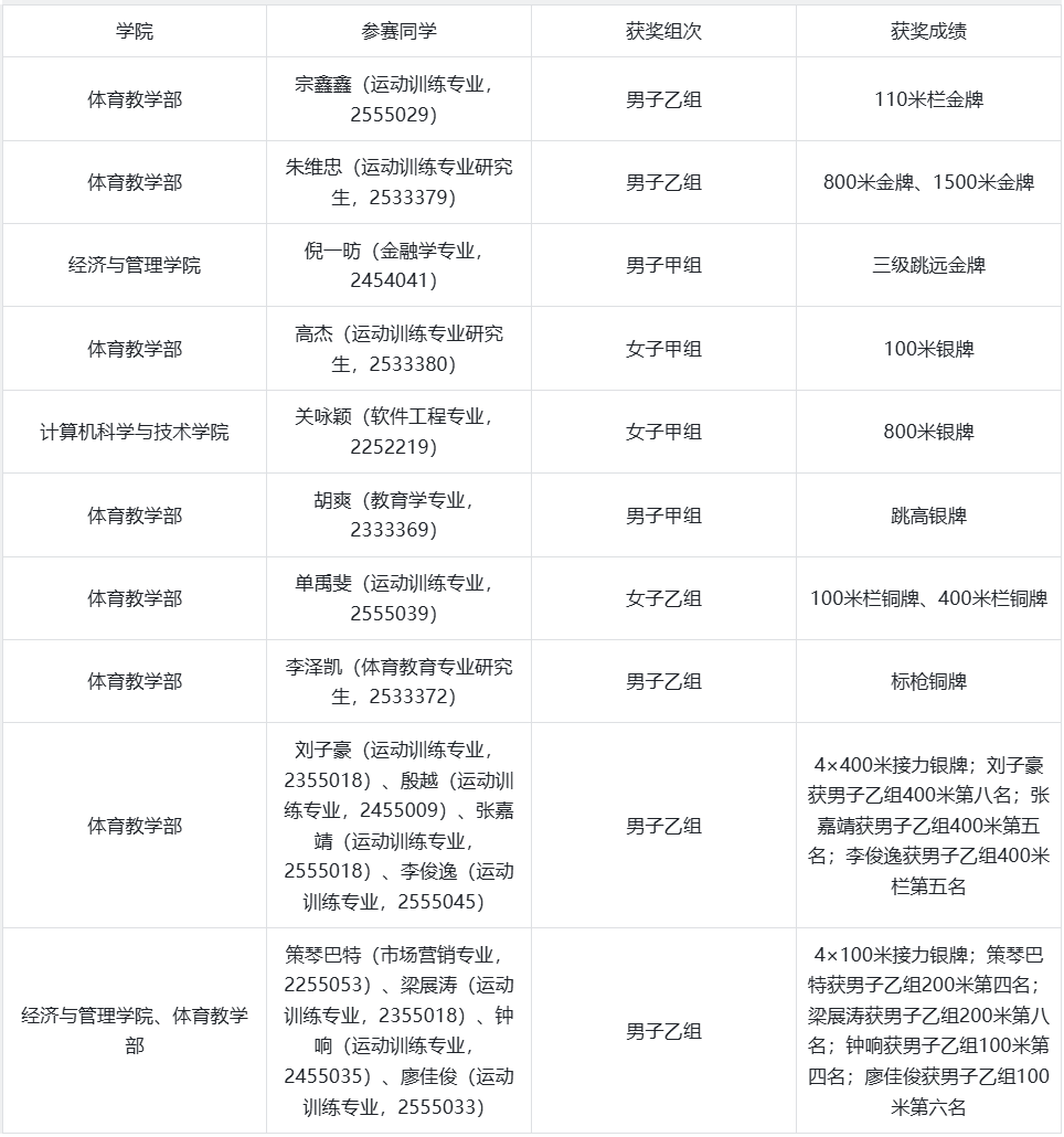
2025年上海市大学生田径锦标赛于12月13日至14日在华东师范大学闵行校区举行,经过两日激烈角逐,我校田径队运动员不畏寒冷,充分发挥同舟共济、顽强拼搏的精神,最终斩获四金四银三铜的优异成绩。
2025年上海市大学生田径锦标赛于12月13日至14日在华东师范大学闵行校区举行,经过两日激烈角逐,我校田径队运动员不畏寒冷,充分发挥同舟共济、顽强拼搏的精神,最终斩获四金四银三铜的优异成绩。
比赛成绩前三名汇总




比赛成绩第四到第八名汇



对以上获奖的运动员表示热烈祝贺!
与此同时,田径队教练们在比赛中也发挥了重要的作用。他们不仅在赛前为队员们制定了详细的训练计划,还在比赛期间给予了队员们充分的指导和支持。教练们时刻关注着队员们的身体状况,确保他们在最佳状态下参加比赛。他们的专业知识和丰富经验为队员们提供了宝贵的指导,帮助他们克服困难,发挥出最好的水平。
比赛总结


此次上海市大学生田径锦标赛同济田径队的出色表现,充分展现了团队的硬核实力与成长潜力。队员们不仅为自己赢得了荣誉勋章,更以拼搏姿态为学校争光添彩,让 “同济体育精神” 在赛场上熠熠生辉。相信未来,这支队伍必将继续保持高水平竞技状态,在更多赛事中突破自我,续写同济体育的精彩篇章!
Copyright@2018 同济大学体育部